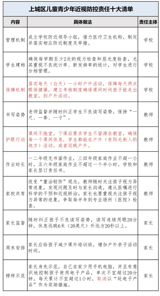
杭州上城區出臺近視防控責任十大清,近日上城區發布了《上城區兒童青少年近視防控責任十大清單》,從管理機制、保障機制、書寫姿勢、作業時長等方面,防控兒童青少年近視。“落實在校期間每天至少1小時以上戶外活動”,“要求學生下課后不留滯在教室”……清單中分別明確了學校、教師和家長的責任主體,特別提醒家長不要將“玩電子產品”作為孩子的獎勵措施。下面合肥沃瑞眼科醫院小編將具體內容整理分享!

此前,上城區各學校組織全體行政、教師、學生、家長學習和討論,根據省、市、區等近視防控文件要求,制定學校近視防控工作落實方案,并分別從學校層面、教師層面、學生層面、家庭層面擬定“近視防控責任清單”,并上報至區教育局。
此次征集,全區共收到近視防控措施680余條,區教育局邀請行業專家遴選,并聽取了眼科專家的指導意見,從專業、有效、特色、可操作的維度,從中選取近視防控責任措施十條,出臺了上城區兒童青少年近視防控責任十大清單。

防控近視,上城區勝利實驗學校:準備設一個裝置吸引學生遠眺
勝利實驗學校校長說,學校去年開始健康促進校園行動,視力是學校關注的重點。為了保護同學們的視力,學校改善了硬件環境,對全校所有教室燈光做了提升,現在使用的是智慧燈光,會根據學生上課或者閱讀等場景,自動調節亮度。學校還把原先固定黑板做了改造,做成三塊小黑板,可以拉動,讓學生上課時眼球有更多地活動。學校還計劃在學校內離教學樓最遠的地方,設一個戶外裝置,吸引學生在課余的時候可以眺望。
校長介紹,除了上述硬件上的改進,學校老師們在聽課時候,還把兩米線(第一排課桌離黑板兩米遠),使用投影設備時間長短,學生的坐姿納入了聽課評價表,讓老師主動去關注這些跟視力保護有關的因素。在上個月,學校給家長發了倡議書,倡議大家減少孩子的課外培訓班,增加戶外親子活動的時間,關注孩子在家健康使用燈光。
天長小學:有老師拖堂,值周老師會制止
天長小學的傅老師介紹,學校很重視同學們的視力保護,每個學期都邀請醫生給學生做視力保護的講座,每個學期對學生的視力進行監測,監測結果都和班主任和家長反饋或者溝通。
學校特別重視戶外活動,保證戶外活動時間大于一小時(最低要求是一小時),每天中午有半小時是同學們的歡樂操場時間,同學們全部去操場上去玩。期末考試前,學校還會在中午組織拔河比賽、跳繩比賽、籃球比賽,吸引每個班級的同學都下來活動。
平時上課時,學校的值周老師在樓層巡視,鈴聲一下,發現有老師拖堂的,值周老師會告訴老師不要拖堂,讓孩子到戶外去玩耍,去休息。
學校自己也編制了一份近視防控清單,對家長、對老師等都有具體的要求。比如后勤部門要負責監測燈光的亮度,座位的高低等。“我們對家長的要求是雙休日盡量不去培訓班,多帶孩子去戶外活動,少用手機、pad,增加孩子的營養等。”
鳳凰小學,每節課縮短5分鐘
為了保障學生的戶外運動時間,有效防控近視,鳳凰小學在去年提出了“任性5分鐘”,即每節課由40分鐘縮短至35分鐘,這樣一來,每個班每周能“多”排出4節課。其中兩節都用于開展體育活動課,增加戶外鍛煉時間。加上學校每天上下午各半小時的大課間活動和其余運動時間,學生每天的戶外運動時間可以達到2小時左右。
每學期,學校都會對學生進行2次視力檢查。副校長說:“我們對教師也做出了相應的要求,比如課上留適當時間做作業;準時下課不拖堂;精選作業,按要求控制作業量;課間引導學生去教室外遠眺;控制電子產品的使用等。”
防止近視,貴在堅持
上城區教育局義務教育科科長說:“近視防控是一個綜合性工程,需要衛生部門、教育部門、家庭、學校、社會等都來參與。我們想用清單式管理的辦法,讓每個人都能明確自己的職責,學校、教師、家長,各自明確責任點,大家各自做好自己的事情,為防控近視出力。”
科長介紹:“前段時間,上城區的中小學老師們都聽了專家的講座,大家感覺都很有收獲。近視防控,需要從很多細碎的事情做起。老師們提出了不要拖堂的防止近視措施,課間把孩子趕到戶外去,讓孩子接觸自然光,更好地保護視力。對家長來說,我們提出不要將玩電子產品作為孩子的獎勵措施,少讓孩子用電子產品,對保護視力也很重要。十大清單都很精煉,方便大家學習掌握。防止近視,貴在堅持。”
*文章為作者獨立觀點,不代表合肥沃瑞眼科醫院立場;未經合肥沃瑞眼科醫院授許可,不得轉載。
題圖整理自網絡,如有侵權,請及時聯系我們刪除。
關鍵詞:杭州上城區出臺近視防控責任十大清單,上城區出臺近視防控責任清單
合肥沃瑞眼科醫院院長
-----------------------
最新資訊
更多>大家都在看